中北大学高真空阳极键合系统单一来源征求意见公示
发布时间:2018年10月31日浏览:
中北大学就高真空阳极键合系统项目申请单一来源方式采购,该项目预算金额70.0万元,拟成交供应商为大连齐维科技发展有限公司。公司地址:大连市高新园区龙头分园龙天路27号。
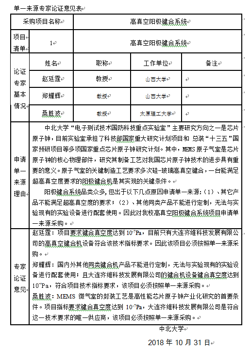
中北大学“电子测试技术国防科技重点实验室”主要研究方向之一是芯片原子钟,目前实验室承担了科技部国家重大研究计划项目和总装“十三五”国家预研项目等多项国家重点芯片原子钟研究计划。其中,MEMS原子气室是芯片原子钟的核心物理部件,研究其制备工艺对我国芯片原子钟技术的进步具有重要的意义。原子气室的关键制造工艺要求多次硅-玻璃高真空键合,一台能满足超高真空度要求的阳极键合机是其实现的关键条件。
阳极键合系统品类众多,但出于以下几点原因申请单一来源:(1)、其它产品不能满足超高真空度的要求;(2)、其他同类产品不能进行定制,无法与实验现有的实验设备进行配套使用。因此对我校高真空阳极键合系统项目申请单一来源采购。
现将以上情况进行公示,向潜在政府采购供应商征求意见,征求意见期限从2018年10月31日起至2018年11月7日止(五个工作日)。潜在政府采购供应商对公示内容有异议的,请在公示期内以实名书面(包括联系人、地址、联系电话)形式向中北大学采购管理科反馈,逾期不再受理。
联系人:左玮
联系电话:0351-3922362
采购人监督部门:纪委办公室
联系电话:0351-3922279








