中北大学人体建模仿真软件浮动网络版项目单一来源征求意见公示
发布时间:2018年10月23日浏览:
中北大学就人体建模仿真软件浮动网络版项目申请单一来源方式采购,该项目预算金额为15万元,拟成交供应商为Anybody软件公司在中国大陆的总代理商忒拉佰途软件技术(上海)有限公司。公司地址:上海市黄浦区南京东路800号新一百大厦21楼E、F室
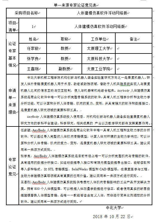
中北大学机械工程学院机构创新与机器人装备实验室研究方向之一是康复机器人,研发人体外骨骼康复机器人用于术后、助老或助残领域,借助于人机共融系统实现人与康复机器人之间的信息互动与交互控制,使人与机器有机地结合起来。Anybody人体建模仿真系统是商业化软件中唯一可以分析完整骨骼系统的软件,具有人机工程学分析和生物力学分析功能,可以计算和分析人体骨骼、肌肉的受力、变形,并具有强大的软件是数据接口,是康复机器人研究领域的重要科研工具。
AnyBody人体建模仿真系统软件投入使用后,将对机构创新与机器人装备实验室康复机器人研究方向的学科平台建设、科学研究以及相关成果的产出发挥重要作用。因此对该项目申请单一来源采购。
现将以上情况进行公示,向潜在政府采购供应商征求意见,征求意见期限从2018年10月23日起至2018年10月30日止(五个工作日)。潜在政府采购供应商对公示内容有异议的,请在公示期内以实名书面(包括联系人、地址、联系电话)形式向中北大学采购管理科反馈,逾期不再受理。
联系人:左玮
联系电话:0351-3922362
采购人监督部门:纪委办公室
联系电话:0351-3922279








