中北大学多通道数字式电磁层析在线成像仪单一来源征求意见公示
中北大学就多通道数字式电磁层析在线成像仪项目申请单一来源方式采购,该项目预算金额270000元,拟成交供应商英国先进科学仪器有限公司 (UK ADVANCED SCIENTIFIC INSTRUMENTS LIMITED), 公司地址:19 Whimberry Way, Withington, Manchester, England, M20 4SG,针对本次项目的授权代理商山西中仪光讯科技有限公司,公司地址: 山西综改示范区太原学府园区创业街5号航天科研七层703室。
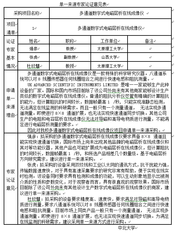
拟采购设备 - 多通道数字式电磁层析在线成像仪是一款特殊的科学研究仪器。常用的八通道系统可以对8 线圈传感器任何线圈组合之间进行快速电感和阻抗测量。UK ADVANCED SCIENTIFIC INSTRUMENTS LIMITED 是唯一一家能够生产此种设备的厂家。国际和国内市场目前除了该公司外尚未有其他商家能够设计生产类似的数字式电磁层析在线成像仪。普通的阻抗分析仪尽管有精确的计算阻抗的能力,但计算阻抗的时间较长,数据帧最高1 /秒, 只能实现准静态检测,无法满足在线监测的科研需求。而且一般只有一个测量通道,无法实现多通道测量。即使进行8×8 通道扩展,也无法实现快速通道同步切换。其他公司生产的电阻和电容层析在线成像仪无法对导磁和高导电物质进行测量,不能满足进行电磁层析测量的要求。
因此对我校多通道数字式电磁层析在线成像仪项目申请单一来源采购。
现将以上情况进行公示,向潜在政府采购供应商征求意见,征求意见期限从2018年12月6日起至2018年12月13日止(五个工作日)。潜在政府采购供应商对公示内容有异议的,请在公示期内以实名书面(包括联系人、地址、联系电话)形式向中北大学采购管理科反馈,逾期不再受理。
联系人:左玮
联系电话:0351-3922362
采购人监督部门:纪委办公室
联系电话:0351-3922279








