中北大学互联网无损远程教学演奏钢琴单一来源征求意见公示
中北大学就互联网无损远程教学演奏钢琴项目申请单一来源方式采购,该项目预算金额420000.00元,拟成交供应商为太原市珠江琴行,地址:太原市解放南路8号
单一来源采购技术依据:
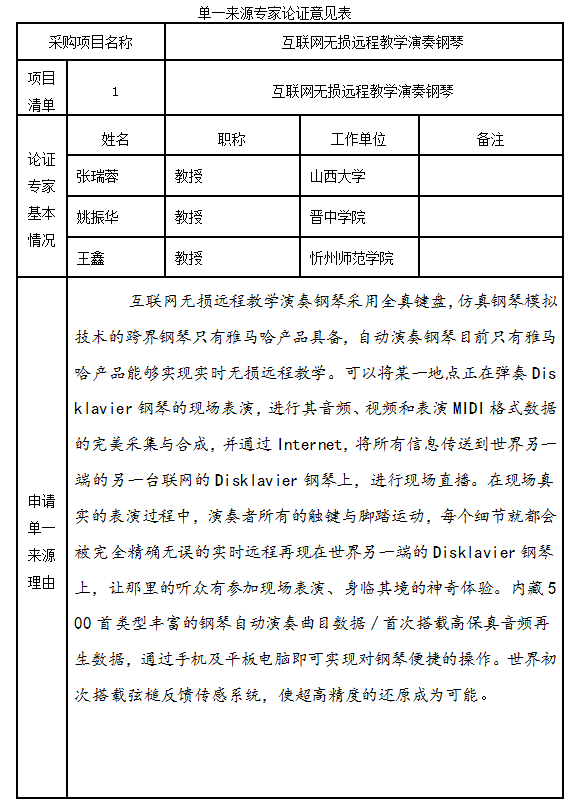
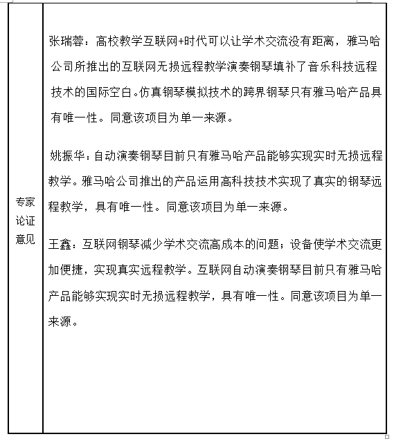
本次采购的互联网无损远程教学演奏钢琴采用全真键盘,仿真钢琴模拟技术的跨界钢琴只有雅马哈产品具备自动演奏钢琴,目前只有雅马哈产品能够实现实时无损远程教学,可以将某一地点正在弹奏Disklavier钢琴的现场表演,进行其音频、视频和表演MIDI格式数据的完美采集与合成,并通过Internet,将所有信息传送到世界另一端的另一台联网的Disklavier钢琴上,进行现场直播。在现场真实的表演过程中,演奏者所有的触键与脚踏运动,每个细节就都会被完全精确无误的实时远程再现在世界另一端的Disklavier钢琴上,让那里的听众有参加现场表演、身临其境的神奇体验。内藏500首类型丰富的钢琴自动演奏曲目数据/首次搭载高保真音频再生数据,通过手机及平板电脑即可实现对钢琴便捷的操作。世界初次搭载弦槌反馈传感系统,使超高精度的还原成为可能。
现将以上情况进行公示,向潜在政府采购供应商征求意见,征求意见期限从2019年7月9 日起至2019年 7月 16日止(五个工作日)。潜在政府采购供应商对公示内容有异议的,请在公示期内以实名书面(包括联系人、地址、联系电话)形式向中北大学采购管理科反馈,逾期不再受理。
联系人:邢小华
联系电话:0351-3922362
采购人监督部门:纪委办公室
联系电话:0351-3922279


上一篇:
中北大学火控技术实验系统单一来源征求意见公示下一篇:
中北大学专用存款账户结果公示







