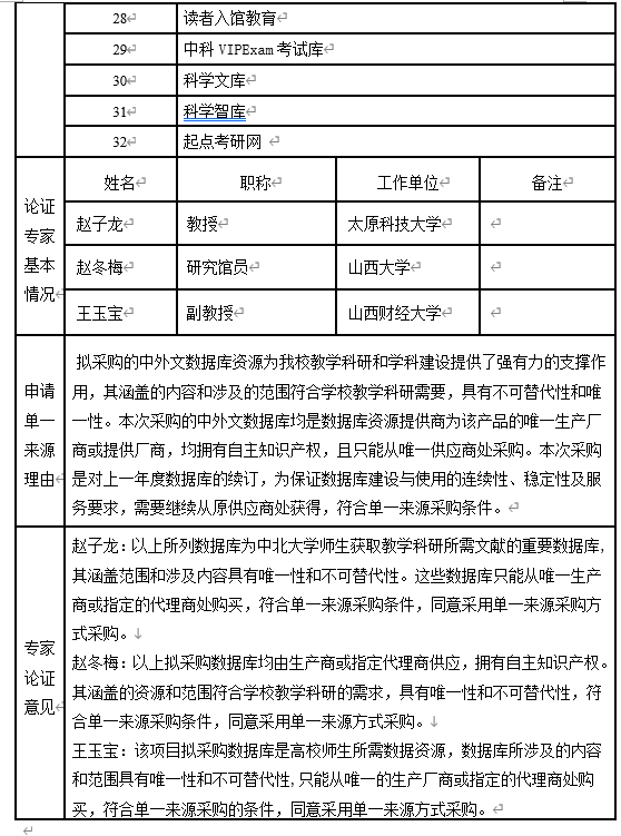
中北大学就中北大学图书馆数据库采购 (二) 项目申请单一来源方式采购,该项目预算金额8630000元,分为32个数据库项目,拟采购数据库产品及成交供应商见附表。
图书馆拟采购的中外文数据库资源为我校教学科研和学科建设提供了强有力的支撑作用,其涵盖的内容和涉及的范围具有不可分割的连续性和不可替代性,是广大师生获取教学、科研及学习文献资源的主要渠道。本次采购的数据库均是数据库资源提供商为该产品的唯一生产厂商或提供厂商,均拥有自主知识产权,只能从唯一供应商处采购。综合以上原因,申请该项目以单一来源方式采购。
现将以上情况进行公示,向潜在供应商征求意见,征求意见期限从2021年10月8日起至2021年10月13日止(五个工作日)。潜在供应商对公示内容有异议的,请在公示期内以实名书面(包括联系人、地址、联系电话)形式向采购单位或中北大学国有资产管理处反馈,逾期不再受理。
采购单位:中北大学
地址:太原市尖草坪区学院路3号
项目负责人联系电话:13835138335
邮编:030051
举报电话:0351-3922279
举报邮箱:jw@nuc.edu.cn

